站内搜索
首 页
新闻中心
政务公开
政务服务
互动交流
新媒体
走进昌乐
当前位置:
首页
>
镇街部门
>
昌乐县教育和体育局
>
教育培训机构黑白榜
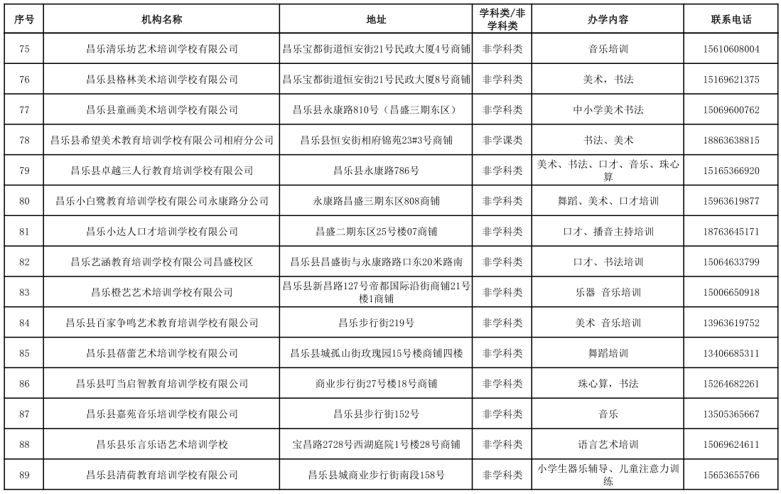
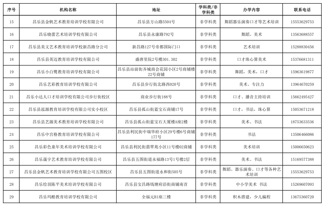
昌乐县校外培训机构黑白名单(2023年1月)
发布时间: 2023-01-04
来源:
扫一扫手机打开
【
返回顶部
】 【
打印本页
】 【
关闭窗口
】